V-TEX 超機能防水休閒鞋
搜文章
V-TEX 防水休閒鞋 Blog
防水 / 透氣 / 輕量 / 晴雨兩用
#問答
如何挑選適合的鞋墊呢?
Aug 17. 2022
如何選擇合適的鞋墊?
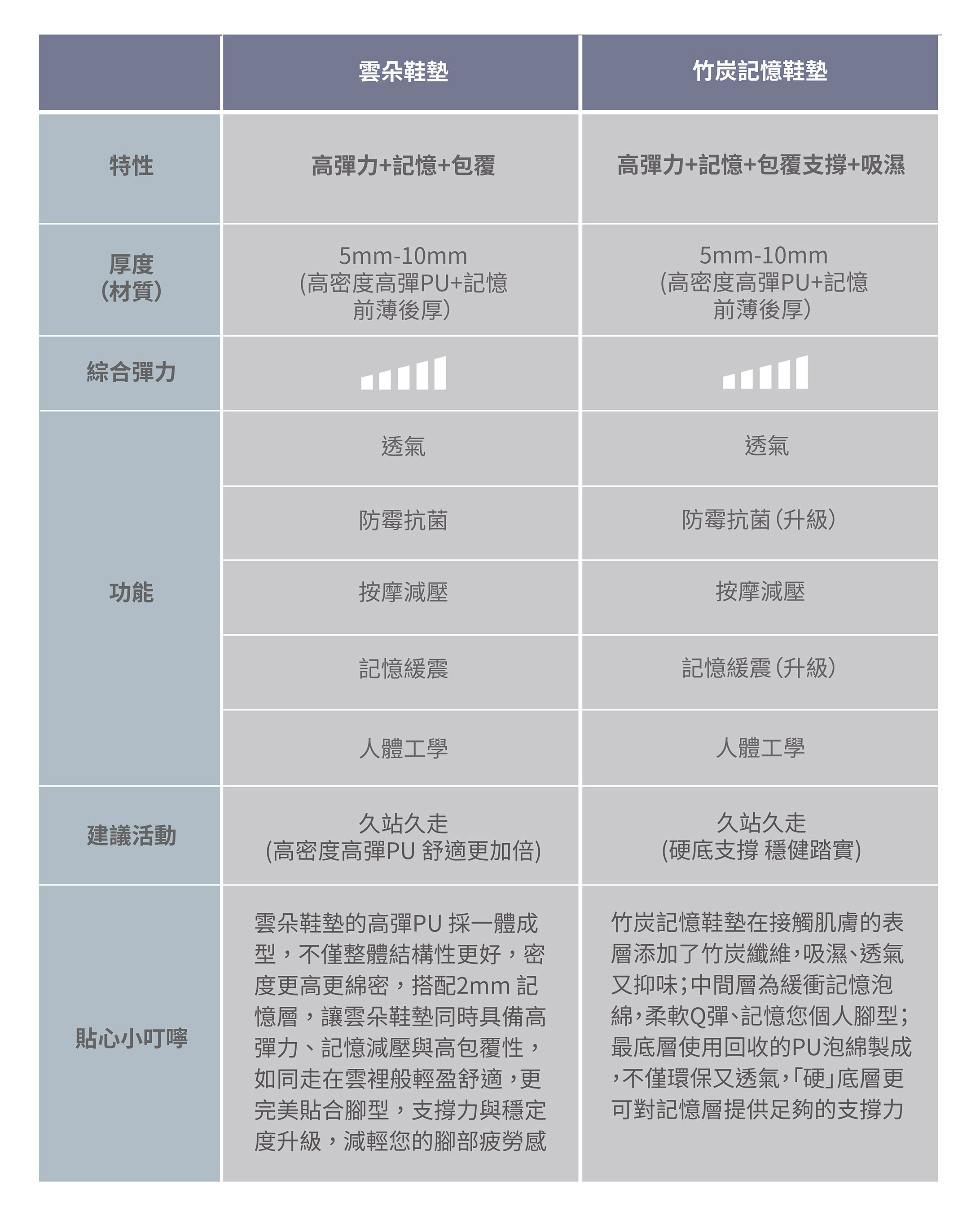
七款鞋墊比一比
【點擊上圖可看大圖】
你可能也會喜歡
V-TEX RSID EX 鞋墊
人體工學曲線墊